We're sorry but react app doesn't work properly without JavaScript enabled. Please enable it to continue.
首页
算数指数
算数榜单
行业指南
区域指南
创作指南
算数报告
动见专题
热点案例
首页
算数指数
算数榜单
行业指南
区域指南
创作指南
算数报告
洞察报告-2022抖音财经内容生态报告
2022抖音财经内容生态报告
巨量算数
2023-02-23
关键词:抖音/财经
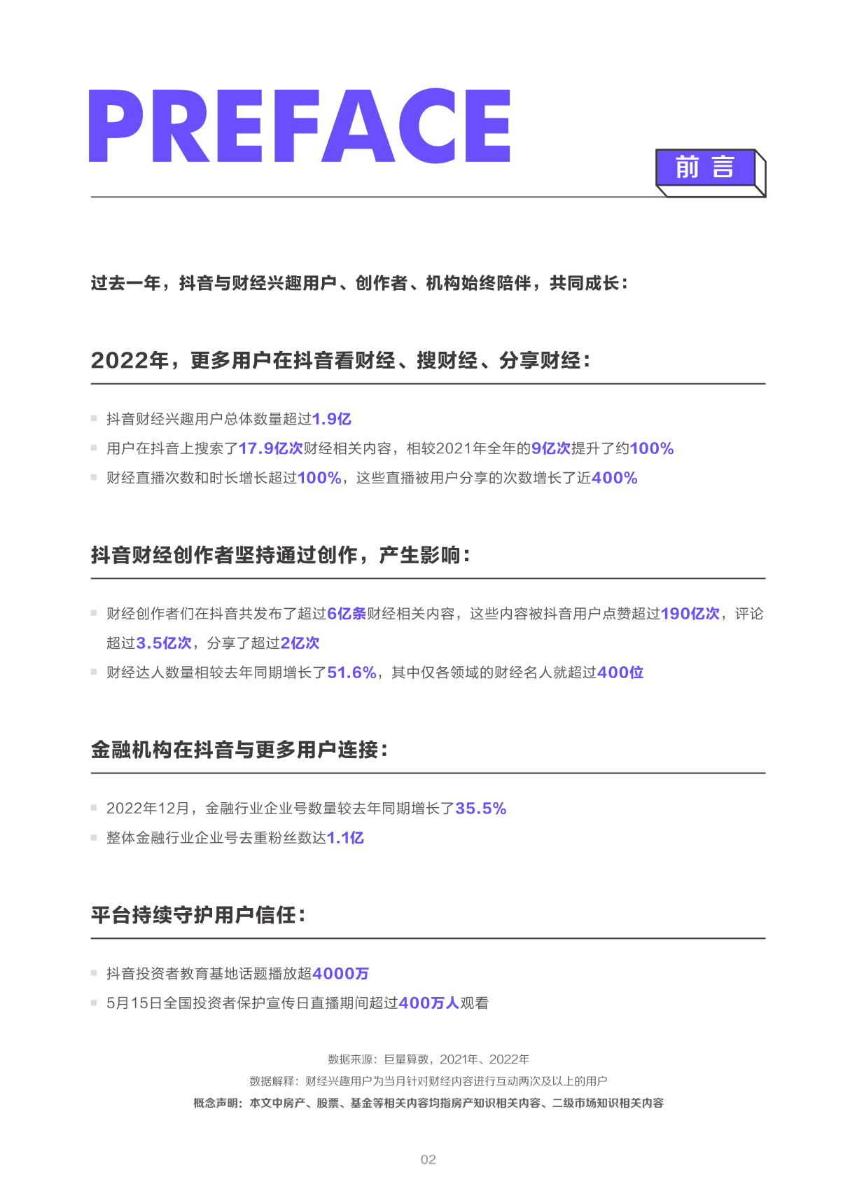
2022抖音财经内容生态报告总结了过去一年财经用户和创作者的变化、情绪变化、需求变化,也对2022年抖音财经内容生态进行了完整盘点。
文章欢迎转载,未经允许不得更改。如有更多合作意向请点击网页顶部“联系我们”